首页
福州校区
关于我们
高宏师资
高宏风采
新闻资讯
联系我们
高考复读
高三暑期集训
高三全日制
艺考文补
高宏风采
旗山校区环境
万达校区环境
高宏动态
政策资讯
校考冲刺
体考文补
400-085-9996
文章详情
建议收藏|高中新教材与旧教材的差异详解!复读生必看!
2022-11-01
GAO HONG
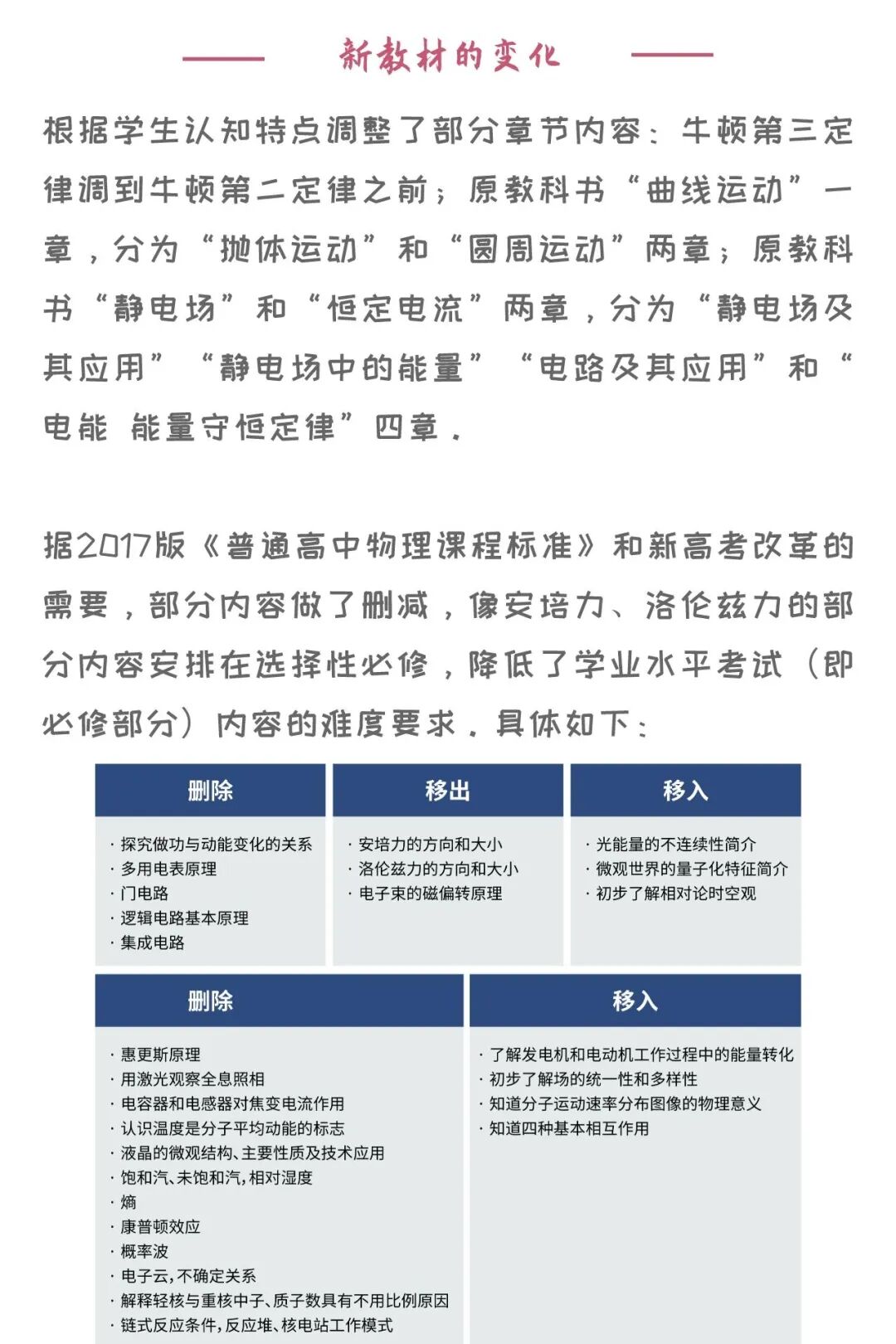
根据《教育部关于做好普通高中新课程新教材实施工作的指导意见》,统筹考虑新课程新教材实施和高考综合改革等多维改革推进的复杂性,为保障普通高中学校正常教学秩序,按照实事求是、积极稳妥、分步实施、自主申请的原则,自2019年秋季学期起,全国各省(区、市)分步实施新课程、使用新教材。
明年新教材高考,让很多复读生心存疑虑,究竟各科目变化有多大呢?
总体来说,
大部分科目没有变化
,不会对复读造成任何影响;变化较大的科目也能够通过一年紧跟老师步伐的复习,取得显著效果。
下文将为大家解读新旧教材的异同。
新版教材是根据《普通高中课程标准(2017年版)》编写的人教版高中教材,包括数学(A、B两个版本)、英语、物理、化学、生物学、地理、体育与健康、美术、日语、俄语、信息技术等学科。同期投入使用的还有国家统编三科教材即思想政治、语文、历史。
﹀
﹀
﹀
﹀
﹀
﹀
﹀
﹀
﹀
﹀
﹀
﹀
﹀
﹀
﹀
﹀
﹀
﹀
﹀
﹀
﹀
﹀
﹀
﹀
﹀
﹀
﹀
*以上内容来源于网络,原作者版权所有
﹀
﹀
﹀
不要把复读当作一场赌博,
在别人看来,也许是这样,
但希望你心里明白,只要选对学校,
复读其实是一个新的开始。
﹀
﹀
﹀
分享
发表评论
登录评论
匿名评论
提交
提交