语文学科知识点材料 | 信息类文本、小说阅读类文本

2022-12-09

信息类文本相关知识

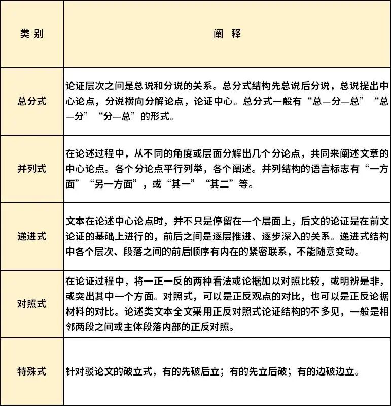
一、常见论证结构

二、常见论证方法

论述类文本常用的论证方法主要有以下几种:

小说阅读相关知识

一、人物描写手法

二、情节叙述手法

三、情节安排技巧

四、小说的环境描写


交流群内免费提供以下算分工具
帮助各位考生明确目标分数
知己知彼,才能百战百胜

↓↓↓




高宏教育祝各位考生金榜题名

分享