首页
福州校区
关于我们
高宏师资
高宏风采
新闻资讯
联系我们
高考复读
高三暑期集训
高三全日制
艺考文补
高宏风采
旗山校区环境
万达校区环境
高宏动态
政策资讯
校考冲刺
体考文补
400-085-9996
文章详情
语文学科知识点材料 | 诗歌常见表达技巧
2022-12-15
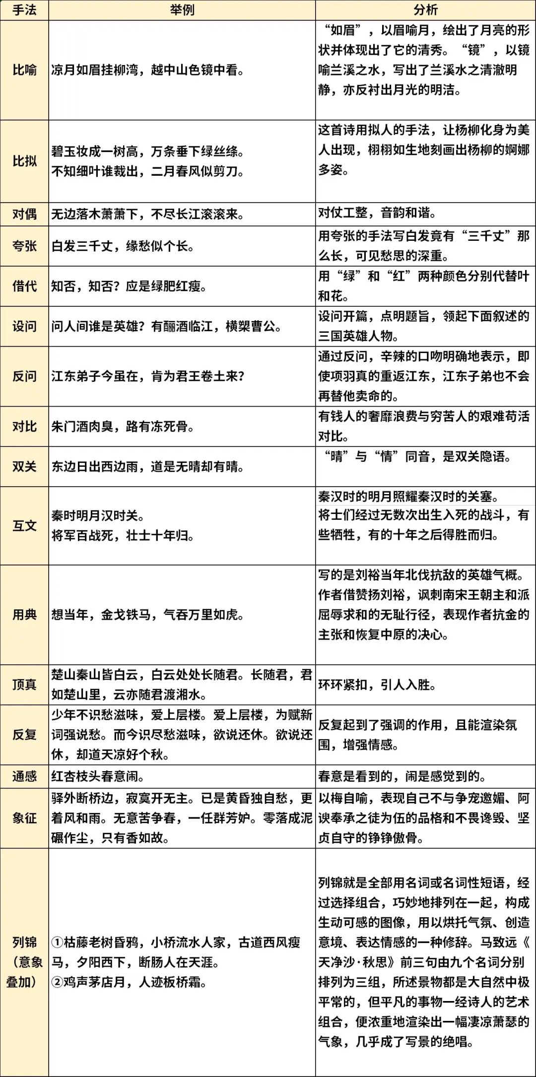
诗歌常见表达技巧
一、修辞手法
二、描写手法
三、抒情手法
四
、结构手法
﹀
﹀
﹀
交流群内
免费提供
以下
算分工具
帮助各位考生
明确目标分数
知己知彼,才能百战百胜
↓↓↓
高宏教育祝各位考生金榜题名
分享
发表评论
登录评论
匿名评论
提交
提交